欢迎您来到深圳市消毒清洁与有害生物防制行业协会官方网站!
后台管理
|
意见反馈
|
加入收藏
Toggle navigation
首页
协会工作
协会介绍
协会章程
领导成员
组织机构
收费标准
专家委员会
信息公开
党建工作
会员风采
会员名单
会员展示
会员资讯
申请入会
申请入会须知
申请流程
协会动态
协会公告
协会新闻
协会宣传片
行业资讯
国内资讯
国际资讯
资证查询
政策法规
法令通知
技术规范
国际标准
国内标准
下载中心
协会文件
行业资料
个人中心
退出
登录
登录
注册
当前位置:
首页主页
政策发规
政策法规
政策发规
法令通知
>
技术规范
>
国际标准
>
国内标准
>
协会公告
更多>
2026年第一批深圳市消毒清洁
关于2026年第一批深圳市消毒
关于 2026 年第一批深圳市
关于召开深圳市消毒清洁与有害生
关于对2025年度深圳市消毒清
关于开展2025年度优秀评选活
2025年第一批深圳市有害生物
深圳市消毒清洁行业协会宣传片
深圳市消毒清洁行业协会第二届换
关于2018年度深圳市消毒清洁
协会新闻
更多>
深圳市第二期消毒清洁行业公共环
深圳市消毒清洁行业协会召开专委
热烈祝贺深圳市消毒清洁行业协会
热烈祝贺深圳市消毒清洁行业协会
热烈祝贺深圳市消毒清洁行业协会
“科学防治,精准施策”全力保障
深圳市消毒清洁行业协会届中改选
“2020年深圳市新冠病毒消毒
深圳市消毒清洁行业协会党支部
深圳市2019年公共环境消毒清
行业资讯
更多>
北京市疾控中心圆满完成 “一带
巴西解除寨卡疫情紧急状态 病例
海鲜店用死海鲜换掉活海鲜 设特
疾控中心“塌方式”腐败,谁在背
湘潭消费者零距离体验餐具消毒全
巴西卫生部,A型H1N1已在巴
检查未成年女生“传染病”情况
政策法规
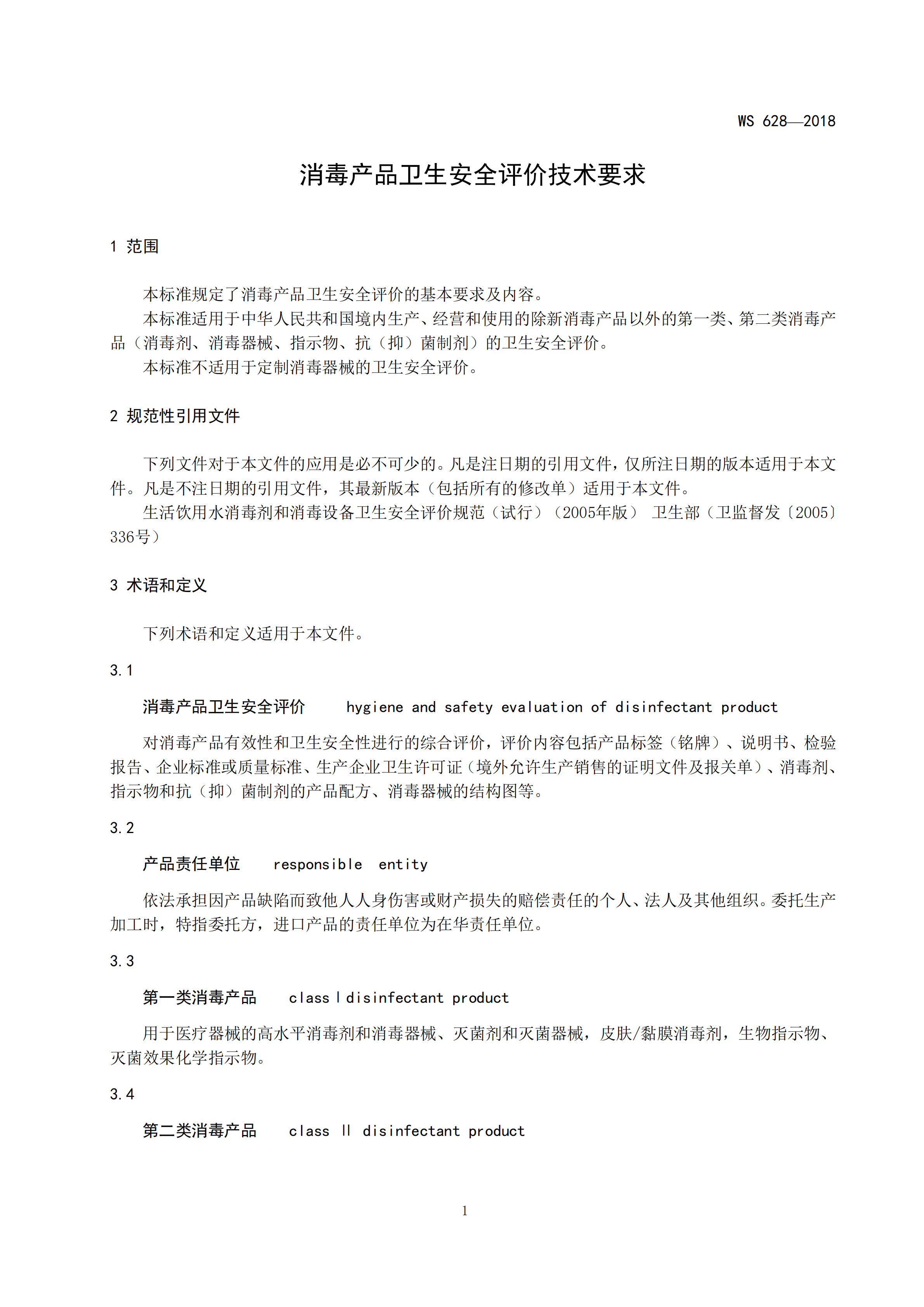
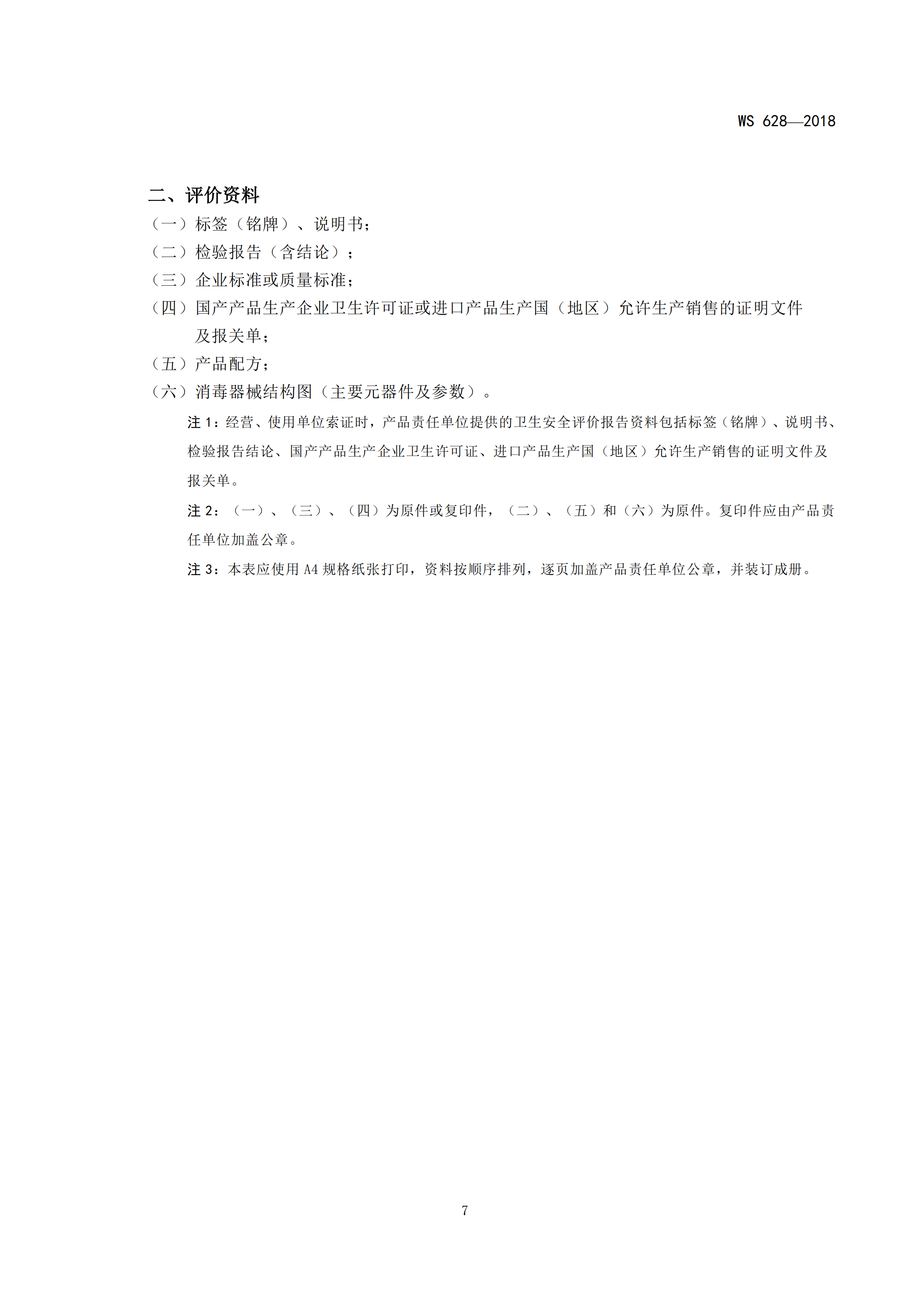
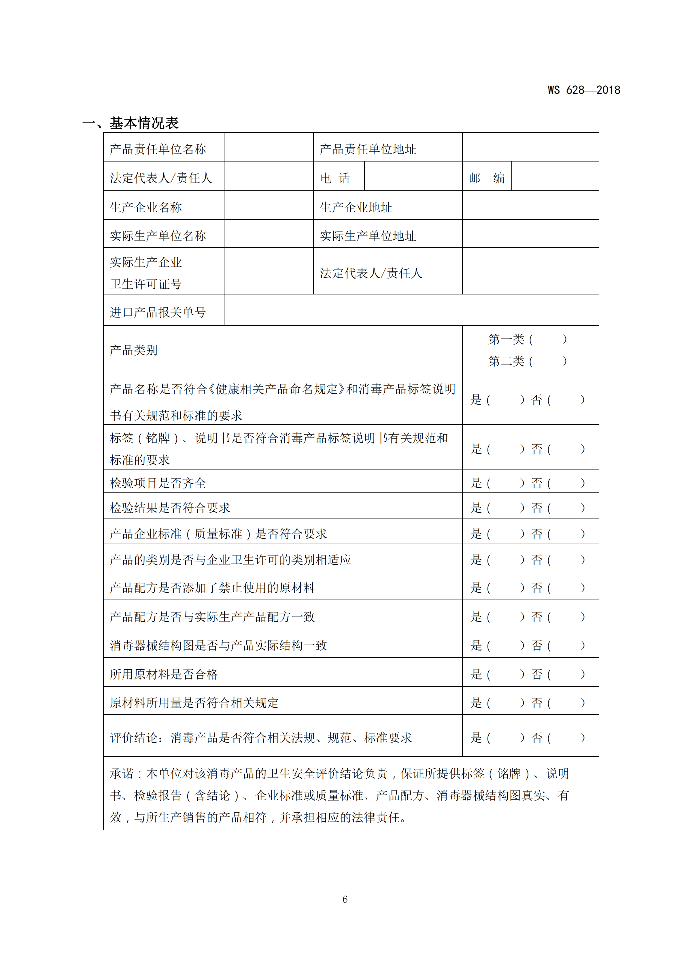
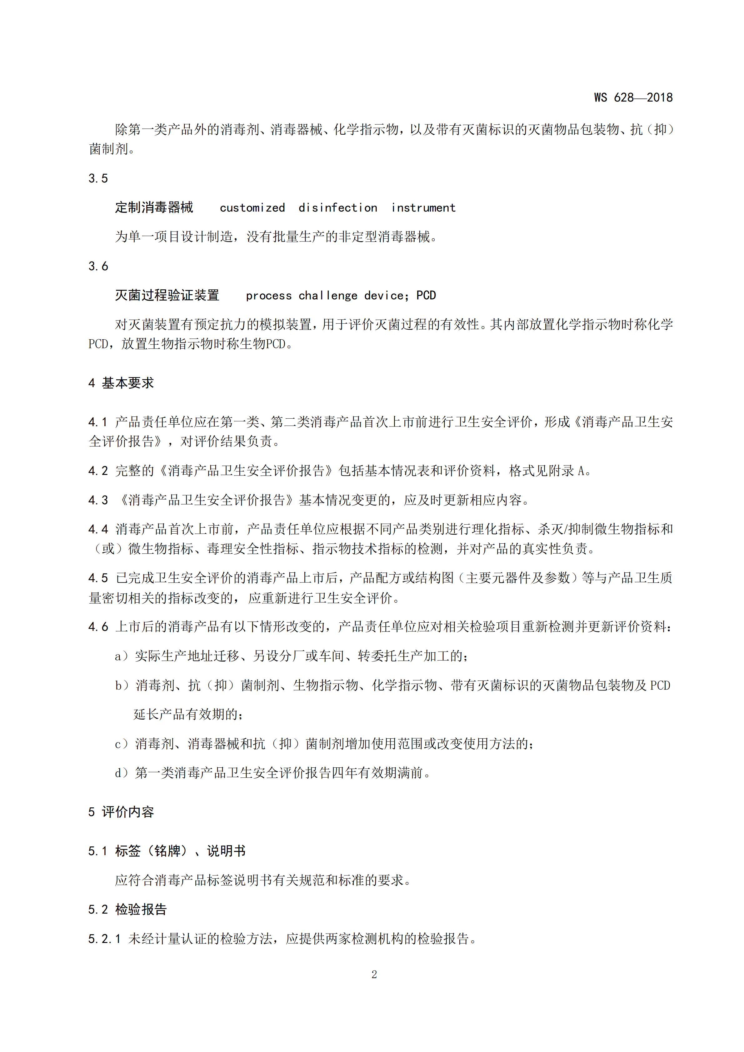
消毒产品卫生安全评价技术要求
作者:siteadmin 发布时间:2024-01-11 点击:
131
131
0
友情链接
选择会员单位
安多福消毒高科技股份有限公司
诗乐氏实业[深圳]有限公司
深圳宝恒通集团
安洁乐母婴健康科技有限公司
深圳市三浦天然化妆品有限公司
深圳市贝康科技有限公司
深圳市科力恩环保科技有限公司
深圳市三方科技有限公司
深圳市南门科技有限公司
深圳惠高洁智能清洁科技有限公司
安保包装深圳有限公司
深圳市瑞纳海森生物科技有限公司
深圳市宏达消毒用品科技有限公司
深圳市盈界生物工程有限公司
深圳市红百利净化技术有限公司
深圳南粤药业有限公司
深圳邦安宝环保科技有限公司
深圳市荣杰星医疗设备有限公司
深圳市靖云精工制造有限公司
深圳市新中富塑料容器有限公司
深圳市安特龙钣金制品有限公司
深圳前海艺馨环保技术有限公司
选择政府部门
深圳民政
深圳市卫生监督局
深圳市卫生和计划生育委员会
广东省爱卫办
中华人民共和国国家卫生和计划生育委员会
选择行业协会
深圳市食品行业协会欢迎您